
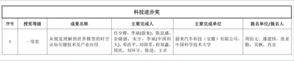
【CNMO科技消息】近日,被誉为“中国智能科学技术最高奖”的2025年度吴文俊人工智能科学技术奖获奖名单正式揭晓。由蔚来公司主导,联合中国科学技术大学共同完成的《从视觉理解到世界模型的时空认知关键技术及产业应用》项目,凭借其在人工智能核心技术及产业应用方面的卓越成就,荣获2025年度吴文俊人工智能科学技术奖科技进步一等奖。蔚来副总裁、智能驾驶研发负责人任少卿为该项目的第一完成人。

蔚来
吴文俊人工智能科学技术奖是以中国智能科学研究的开拓者吴文俊院士命名,旨在奖励在人工智能领域取得重大突破的成果,其获奖项目代表了中国人工智能领域技术创新与产业应用的最高水平。
此次蔚来获奖项目《从视觉理解到世界模型的时空认知关键技术及产业应用》,正是围绕人工智能领域的核心难题“时空认知”展开攻关,成功研制并形成了从视觉理解到世界模型的时空认知关键技术体系,实现了基于深度神经网络的候选框生成算法及区域提议网络模块、基于深度神经网络的端到端目标检测范式、具备时空认知能力的世界模型三大创新,形成了一系列世界级的原创成果。

2026年1月28日,应用了此次获奖核心成果的蔚来世界模型全新版本已全量推送超过60万用户,这是国内首个基于“世界模型+闭环强化学习”研发范式的智能辅助驾驶系统,通过在世界模型中进行长时序推理,以及进行高频次的闭环强化学习,让模型能够理解环境、理解驾驶常识和人类驾驶经验,从而实现自我校准规划与执行,最终在驾驶辅助中同时实现“类人安心感”和“类人效率”。

蔚来世界模型全新版本更新后,用户的使用里程及使用时长均大幅提升,这不仅验证了获奖技术在实际应用中的巨大价值配资门户首页,也标志着蔚来在人工智能与智能驾驶融合领域迈出了坚实的一步。
益配资官网提示:文章来自网络,不代表本站观点。